倒计时!Temu强制奥地利EPR合规,卖家面临下架危机
发布时间 : 2024-04-26 17:56:30如需咨询奥地利EPR相关服务 欢迎扫码联系卖家参谋 快速获取专属合规方案 ▽▽▽ 为什么会有奥地利EPR合规要求? 一直以来,EPR都是德国、法国、西班牙和英国关注的焦点。同样,地处欧洲的奥地利对于EPR的监管也从未放松。 根据《废弃物指令》的要求,自2023年1月1日开始,销往奥地利的产品同样需要遵循EPR法规。此前,阿里巴巴国际站和速卖通平台已要求卖家注册奥地利 EPR,TEMU此次要求注册奥地利EPR也是大势所趋。
根据《奥地利废物管理法》(AWG),《奥地利包装法》(Verpack-VO),《奥地利废弃电气和电子设备条例》(EAG-VO)和《奥地利电池条例》(Batt - VO)的相关规定。
生产商(Producer)需要按照商品种类,进行奥地利EPR注册,并进行定期申报以及缴纳相关的环保费。
境外生产商需要指定一名合资格的当地授权代表(Authorized Representative),该代表将协助商家履行其在奥地利相关规定下的EPR义务。
哪些卖家需要注册奥地利EPR?
根据奥地利法规要求,只要符合生产者责任延伸制的卖家都需遵守该政策。奥地利对生产者的定义为:
开发、制造、处理、加工、销售或进口产生废物的产品或用于制造这些产品的元素和材料的任何自然人或法人。
1)在相应的国家/地区生产符合生产者责任延伸要求的商品
2)向相应的国家/地区进口符合生产者责任延伸要求的商品
3)在相应的国家/地区销售符合生产者责任延伸要求的商品,且您并未在该国家/地区成立公司
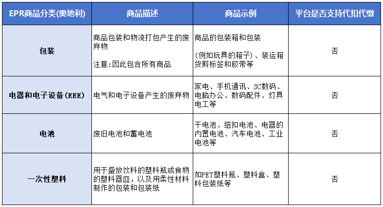
奥地利EPR主要包含四个类别:包装、电器和电子设备、电池、一次性塑料。而每一位向奥地利最终消费者销售包装产品的卖家,都需要注册奥地利包装法,
如果涉及多品类则可能需要同时注册多个类别,并且指定授权代表进行回收。
卖家该如何完成合规要求? 无法由平台代扣代缴 必须指定本土授权代表 需要海牙认证
奥地利注册需要海牙认证,但奥地利EPR跟西班牙EPR海牙要求不同,无需进行双认证。
而且平台要求绑定的是奥地利GLN号码(环保部注册号),显示是13位数字,需要提交进行后台绑定。
另外关于包装,如果您在奥地利市场投放年度(自然年)投放量少于 1,500 千克的商用和家用包装,可以选择以固定费用(Flat fee)的方式进行环保费缴纳,而不需要申报具体的数据。
当然,跨境卖家参谋可以为您提供从注册到申报的一站式EPR合规服务。欢迎咨询联系。
距离奥地利EPR合规截止时间迫在眉睫,符合注册条件的卖家们一定要抓紧时间安排合规事宜,避免未合规导致商品被下架。
随着欧盟各国对EPR环保政策的落实,平台也开始严格管控,不仅对德国法国实施EPR合规,西班牙、奥地利也同样需要。相关站点的卖家应抓紧时间行动起来。
同时,TEMU全类目招商入驻火热进行中,半托管模式狂飙突进,有兴趣入驻的卖家抓紧行动起来,抢占流量权益。还可获赠多项专属权益,享对接官方买手绿色通道,以及开店指导、大额补贴、流量扶持等专属权益,MJCM额外加赠德国包装法一年,扫码立即入驻!



全国服务热线 : 0752-5588281
