紧急更新!亚马逊纽扣电池新规强制实施,不合规将下架!
发布时间 : 2024-04-19 17:47:35近日,大批卖家后台收到亚马逊的合规性请求,对美国的涉及含纽扣电池产品提出了GCC认证合规性要求。
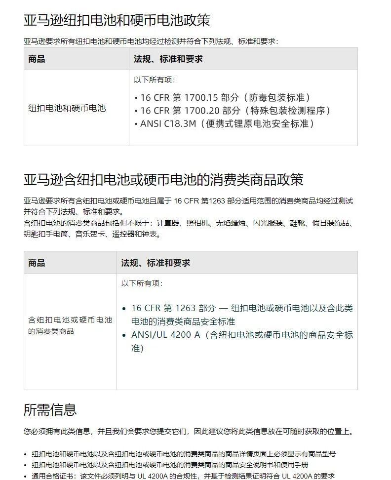
如果销售包含纽扣电池或纽扣电池的消费品,必须提供UL4200A证明并列出符合UL4200A的通用合规证书,否则链接将会被移除。
亚马逊还提到,以前里斯定律只适用于纽扣电池或硬币电池本身。为了安全起见,这项法律现在适用于电池和所有含有电池的消费品。
而收到合规性请求的卖家不在少数。有卖家反馈所有的计算器产品都被标记为符合合规要求,售卖手表产品的卖家也中招了。
根据亚马逊的新规,如果大家收到合规性请求需立即采取行动:
1、如果产品带有纽扣电池:需要提交一份GCC证书(表示已经通过了UL 4200A标准测试的声明文件)、一份带条形码的产品包装图(要有警告标识危险误食之类的)、一份符合ISO17025批准的UL 4200A实验测试报告(包含商品图片,证明与Listing的商品一样) 2、如果产品不带纽扣电池:检查一下Listing修改敏感词,然后就提出申诉,声明自己的产品用途、材料、已明确告知消费者不含纽扣电池,不需要提供文件证明,一般都可以过。
不过很多卖家表示对于GCC并不了解,这个认证该怎么做?要求的测试报告要怎么做?下面展开详细解答。
纽扣电池的定义是什么? 纽扣/硬币电池规格定义(豁免锌空气纽扣电池): (1) 直径大于电池高度的单节电池; (2)一般为扁圆型电池,直径为5-25mm,高1-6mm; (3) 或委员会认定有摄入危险的任何其他电池,无论其用什么技术来产生电荷。常见纽扣电池如下图所示:
纽扣电池和硬币电池可作为单独的电池出售,但也用于各种消费品和家居用品中,其中包括遥控器、钟表、秒表、电脑、照相机、计算器、手电筒、无焰蜡烛、健身器材、数字厨房用品和浴室秤等等。
注意:只要产品包含纽扣电池,出口美国就需要满足相关要求。无论纽扣电池是否可以更换,无论纽扣电池是否可以充电。
纽扣电池通常由碱性、氧化银或锌空气供电,额定电压较低(通常为1到5伏)。硬币电池则由锂供电,额定电压为3伏,直径通常大于纽扣电池。
什么是美国GCC证书?
美国GCC证书是一般合格证明书General Certificate of Conformity的英文简称。它是美国消费品安全改进法案(CPSIA)中规定一般用途(即非儿童用产品)的制造商和进口商,必须根据合理的测试,再出具的一份书面一般性符合证书申明。
适用消费品安全规则的一般用途产品(即非儿童产品)的制造商和进口商,必须在一般合格证书(GCC)中证明其产品符合所有适用规则。
此类产品的制造商或进口商必须为其GCC提供每个产品的测试记录或合理的测试程序,ANSI/UL4200A-2023是GCC发证的标准。
什么是UL4200A测试标准?
UL4200A旨在评估含纽扣/硬币电池的消费品的使用风险,考虑在日常使用中有可能被儿童触及,摄入造成伤害的风险。
UL 4200A从结构、测试、警告标签(产品本体和包装)、说明书等多方面对含纽扣电池产品做了系统性的要求。
结构检查 电池仓设计:要求包含可更换纽扣电池或硬币电池的电池仓必须固定,使它们需要使用工具或至少两个独立且同时的手部动作才能打开。这一规定旨在防止幼儿轻易接触到电池。 电池防护:电池仓不得允许电池因正常使用和滥用测试而被触及或脱出,这进一步确保了电池的安全使用。 性能测试 符合标准的消费品必须通过一系列性能测试,模拟合理可预见的使用或误用。 包括预处理测试、滥用测试、安装牢固性测试(针对不让使用者移动或更换的电池)等。 标签要求 整个产品的包装必须带有警告标签,如果可行,产品本身也必须带有警告。随附的说明和手册也必须包括所有适用的警告,以提醒消费者关于电池的安全使用。 所有警告声明必须清晰可见、突出、清晰且永久标记,必须为英文,警告声明的颜色必须与打印警告声明的背景颜色形成对比等。
如何提交合规性文件?
在亚马逊提交合规性文件的步骤如下:
1、前往【绩效】选项卡,然后选择【账户状况】。 注意:您向亚马逊提供的所有文件、检测报告或证书必须真实且采用原始格式(即未经修改)。 近期,美国对含有纽扣/硬币电池的产品进入该国市场,审查尤为严格。请相关卖家尽快完成纽扣电池类产品的合规要求。自查平台要求的同时,也是对产品的安全性和合规性作出保障。
2、在右下角的【管理您的合规性】下,点击【商品合规性请求】。
要提供文件,请点击【提供文件】;或者要申诉,请点击【申诉请求】,并从下拉菜单中选择相应的【申诉原因】。
3、要上传文件,请拖放文件,或者打开浏览窗口以选择文件。
4、点击【提交】,发送您提交的内容供亚马逊审核。
总之,所有纽扣电池(Button Cell Battery)和硬币电池以及含此类电池的产品,只要在亚马逊美国站点销售,都要通过UL4200A:2023安全标准测试要求,提供GCC证书和测试报告。
跨境卖家参谋能提供专业可靠的检测服务,为卖家提供GCC认证 (General Certificate of Conformity)一般合格证书,基于UL4200A合格的测试结果,具备资质的测试报告,如有需要欢迎联系咨询。



全国服务热线 : 0752-5588281
